貼片功率電感在常規電源電路設計中是不可或缺的元件,常見功能為給IC供電,輸出穩壓,抑制電流等等作用,頤特人的眾多客戶中,貼片功率電感的選擇經常困擾著工程師們。
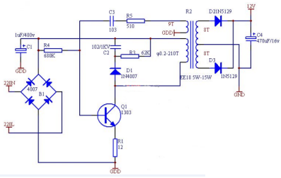
主力貼片功率電感在一個電路中,電感器在沒有工作的狀態下,電路接通時它將試圖阻礙電流流過它;電感器在有電流通過的狀態下,電路斷開時它將試圖維持電流不變。正是這一特性,許多電子產品都留有電感的身影。這也導致電感在設計是需要按照電路的特性要設計不同的要求,即電感需要訂制。
而貼片功率電感的參數選擇是重中之重,電感的電氣特性為,電感量,耐電流值,電阻值,Q值等等。
主力貼片功率電感,選擇適當的電感值,是可以通過電路計算得出來的,而且大多數IC廠商也會給出參考電路圖,會提出電感的要求,這是重要的參考依據。
常見的選擇要求為,如果電路要求EMI較高,則須選用屏蔽電感,如是大電流輸出的,則選用一體成型大電流電感,如需過濾高頻信號的,則選用小尺寸的濾波電感,需要共模抑制的,選用四個焊盤的共模貼片電感等等。
想要了解更多主力貼片功率電感的歡迎咨詢!

-THE END -
版權東莞頤特電子所有 如涉及版權問題請及時聯系處理
電感丨貼片電感丨一體成型電感丨共模電感丨繞線電感丨磁環電感丨功率電感丨電感廠家丨頤特電子